百家乐网址
百家乐网址-澳门百家乐网址 欢迎您
简体中文
English
百家乐网址
百家乐网址 概况
百家乐网址 概况
百家乐网址 简介
百家乐网址 标识
百家乐网址 领导
地理位置
历史沿革
组织机构
组织机构
党委办公室
行政综合办公室
研究生培养办公室
研究生管理办公室
教务办公室
学生工作办公室(团委)
科研与合作交流办公室
资产与实验室管理办公室
学科与人才工作办公室
汽车工程系
能源与动力工程系
车身工程系
热科学与能源工程系
液力机械传动研究所
人才培养
博士生培养
硕士生培养
工程硕士培养
本科生培养
成人教育
奖助学金
学业导师
队伍建设
人才政策
师资队伍
科学研究
科研成果
科研团队
实验室
成果展示
本科教学
专业介绍
培养方案
实践教学
招生宣传
教学研究
教学通知
规章制度
文件下载
专业认证
毕业设计展
课程信息
党建工作
党员发展
政策文件
工作机构
百家乐网址 文化
校园文化
科技创新
社会实践
招生信息
本科生
研究生
工程硕士
成人教育
国际交流
因公出国(境)
交流合作
信息服务
院长信箱
国际交流
因公出国(境)
教职工因公临时出国(境)
学生出国(境)
交流合作
教职工因公临时出国(境)
当前位置:
百家乐网址
>
国际交流
>
因公出国(境)
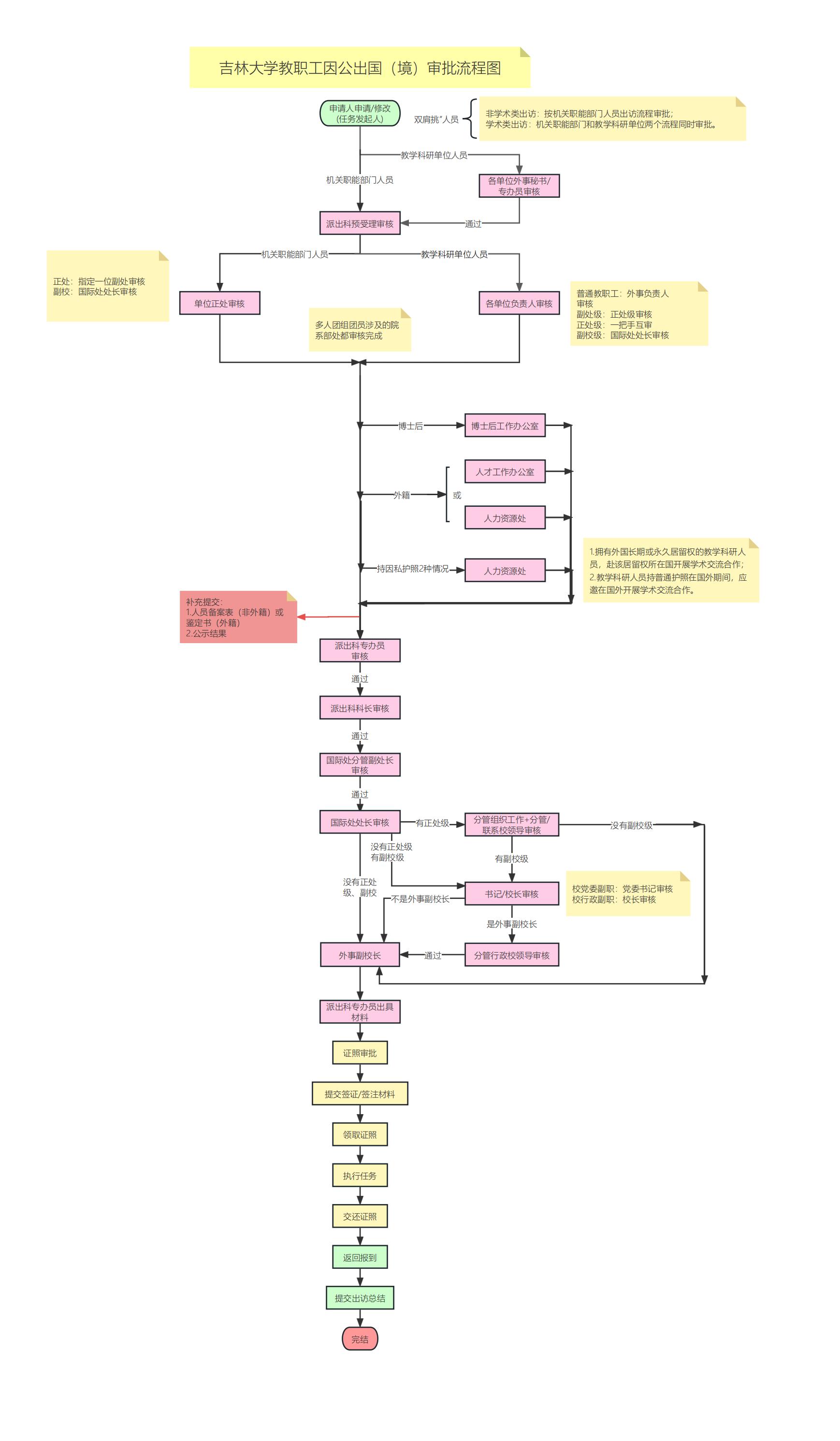
吉林大学教职工因公临时出国(境)申报及审批流程图
日期:2023-04-04 19:14:54 作者: 访问量:
上一篇:
吉林大学教职工因公临时出国(境)申办流程